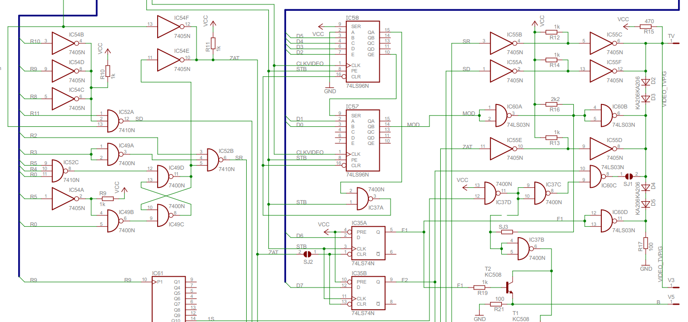
1. Schéma je takáto.

    Takto vyzrá úplný video signál po zapnutí kedy zobrazí v dolnom riadku text PMD 85 OS ready
    Meria sa buď na päťkolíku na pine 5, alebo na rezistore R15, alebo na IC55 7405 pinč 12 alebo 6. Je to prostredný (tretí) IO v hornej rade. Rezistor R15 som v skutočnosti nameral 300Ω


    Tu je vidno celý jeden snímok. Snímková perioda 20ms 50 polsnímkov. Úroveň bielej je 3.28V

    Ďalší obrázok ukazuje jeden polsnímok. Úroven čiernej je 1.62V (BY) a úroveň zatemňovacích impulzov je 0.24V (AY)

    Ďalší obrázok ukazuje jeden riadok videosignálu. Konkrétne je to nejaký riadok úplne dole na obrazovke kde sa začína zobrazovať text po zapnutí. Šírka riadkového synchronizačného impulzu je 3.8µs. Jeden riakok trvá celkovo 62.4µs.

    Ďalší obrázok ukazuje snímkový synchronizačný impulz. Jeho šírka je 250 µs.